一. po18简介
湖南吉利汽车职业技术学院是经教育部备案、湖南省人民政府批准成立的具有独立颁发高等教育学历文凭资格的,以培养汽车类高技能人才为主的全日制普通高等院校。
学校成立于2012年,学校坐落于湘潭市雨湖区保税南路湘潭大学城,毗邻湘潭大学和湖南科技大学,是中国汽车工程学会指定的人才培养基地。
学校践行“笃行至善,盛德日新”的校训,坚持“一切为了学生更好的走上社会”的办学宗旨,并形成了“好品格、好习惯、好技能”的“三好教育”办学理念,创新了感恩教育、劳动教育、励志教育和创新创业教育,为学生成长成才奠定了坚实基础。
学校现有汽车学院、人工智能与软件学院、人文与管理学院共19个专业,在校学生7000余人。为适应学校发展要求,经研究决定,面向社会公开招聘一批优秀教师,共同谱写学校发展新篇章。

二. 基本条件
(一)拥护中国共产党的领导,热爱祖国,遵守宪法和法律;
(二)身心健康,品行端正,有正常履行岗位职责的身体条件;
(三)热爱教育事业,具有强烈的责任感和教育情怀,良好的职业道德和团队协作精神,认同学校价值理念,乐于为湖南吉利职院的建设与发展做出贡献;
(四)学科基础扎实,求知欲强,有科研志趣,具备高等院校教学、科研等岗位所需要的政治素养和文化素质;
有下列情形之一的人员,不得报名应聘:
1.曾因犯罪受过刑事处罚的人员;
2.曾被开除中国共产党党籍或被开除公职的人员;
3.尚未解除党纪、政纪处分或正在接受纪律审查的人员;
4.涉嫌违法犯罪正在接受司法调查尚未作出结论的人员;
5.法律、政策规定不得聘用为单位工作人员的其他情形的人员。
三. 招聘原则
(一)坚持“德才兼备,以德为先”的用人标准;
(二)坚持“公开、公平、公正、择优”的原则;
(三)坚持工作需要、人岗相适,注重综合能力和专业知识相结合。
四. 招聘岗位、计划和要求
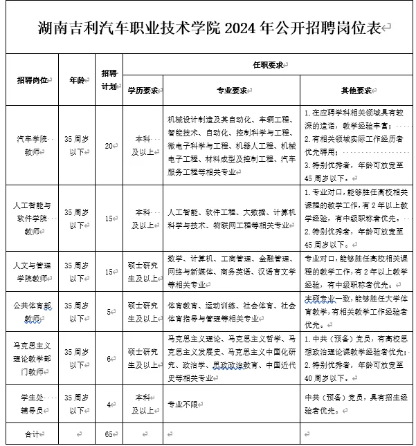
此次招聘岗位6个,招聘计划65名,具体情况见《湖南吉利汽车职业技术学院2024年公开招聘岗位表》。


五. 招聘程序
简历投递—资格审查—面试(试讲)—体检与考察—签约聘用
六. 福利待遇
(一)薪资按学校薪酬制度执行,具体根据岗位、能力、综合素质、学历、职称而定。
(二)其他福利:年终奖、购买五险一金、节日福利、工会福利(免费提供工作餐、生日、节日福利、生育慰问、体检等)。
七. 报名与考核
(一)报名方式:
请应聘者自行下载岗位报名登记表(附件),连同附件报名材料(压缩包形式)统一发送至([email protected])。邮件主题和附件压缩包命名格式为:"招聘岗位-姓名"。
(二)报名材料:
①应聘简历和学院报名登记表;
②本人有效居民身份证、职称、学历与学位证书(本科及以上所有学历学位均需提供)、《教育部学历证书电子注册备案表》(在有效期内)及其它证明个人资历、能力的材料;
(三)面试时间及地点:另行通知

八. 联系方式
1.学校地址:湖南吉利汽车职业技术学院新校区(湘潭市雨湖区保税南路,距湖南科技大学南校门1200米处)
2.咨询电话:13975259486 联系人:向老师
咨询电话:15898585707 联系人:朱老师
九. 附件

转自:湖南吉利汽车职业技术学院